协会简介
协会章程
组织架构
协会领导
联系我们
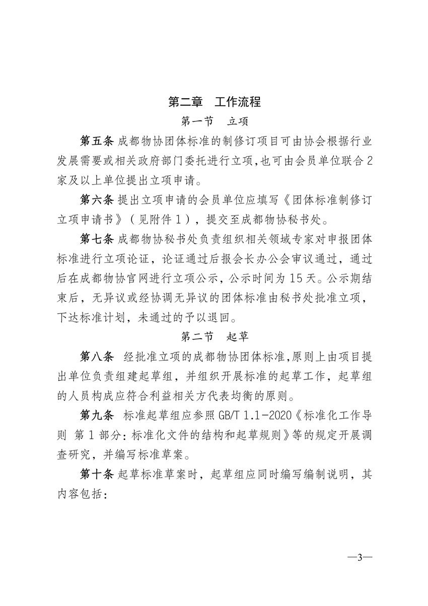
行业要闻
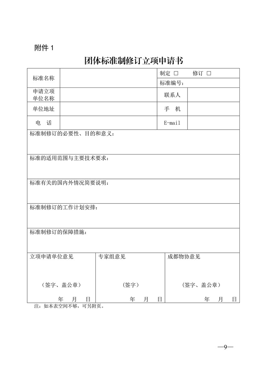
协会动态
会员风采
业界资讯
安全生产
活动通知
政策文件
党建工作
党建要闻
支部动态
行业党建
学习资料
会员登录
会员查询
活动报名
入会申请
服务指南
信用平台
创先评优
人才信息
智慧物业平台
品牌名录
优选推荐
行业集采
供应商名录
培训信息
培训平台
监测评估
分享文章:
上一条:关于印发《成都市物业服务行业自律公约》的通知 下一条:国务院安委办 应急管理部联合印发《推进安全宣传“五进”工作方案》